How To Become A Certified Dyslexia Teacher In Texas
This certification helps teachers recognize learning disabilities and assist students with dyslexia or other learning disorders. TEA has created a panel of experts to help university candidates fulfill this requirement.
Graduate Level Training For Therapists Of Students With Dyslexia
Dyslexia Specialist Programs in Texas To become a dyslexia specialist a student generally has to become a certified academic language therapist.

How to become a certified dyslexia teacher in texas. To become a dyslexia specialist you will typically need to earn a professional license as either a special education teacher or a clinical psychologist. After a credential review the Texas Education Agency may issue a One-Year teaching certificate which is non-renewable. To become a dyslexia specialist a student generally has to become a certified academic language therapist.
CERI Certification The Center for Effective Reading Instruction CERI an affiliate of the International Dyslexia Association issues certifications to those who possess the knowledge and skill necessary to implement Structured Literacy practices. The program consists of five three week courses four webinars and a practicum. You are additionally required to complete a second educator preparation program specifically aimed at teaching dyslexic students.
Only 13 additional credit hours qualify participants for a graduate degree. This program also serves as the foundation for a master of arts degree in reading science. Graduates of the Dyslexia Therapist Training Program are eligible to sit for a national therapy certification exam at the therapy level.
The process and requirements for this are. All university candidates completing an EPP must receive instruction in detection and education of students with dyslexia as required the Texas Administrative Code TAC TAC RULE 22835 4. UHVs Dyslexia Education Certificate program is for educators who want to better serve the needs of students with dyslexia.
This program is designed on quality evidence-based research and will teach participants about what dyslexia is and train you to implement the first level of the Orton-Gillingham O-G Approach. During your prelicensing training or after your licensure you will also need to pursue additional training in the assessment and treatment of dyslexia. LITY 6362 Assessment of Multi-Literacies Learning.
Minimum of 45 instructional hours Minimum of 60 clinical teaching hours and Minimum of 5 demonstrations. The Dyslexia Training Institute offers a Dyslexia Certificate Program. This certification helps teachers recognize learning disabilities and assist students with dyslexia or other learning disorders.
For additional information on reciprocity refer to the Texas Education Agency website. Students in the graduate program or non-degree seeking students will take three online courses focused on dyslexia instruction. To be eligible for a dyslexia practitioner license you must hold at least a bachelors degree from an accredited public or private institution of higher education.
A person who would like to be certified to teach dyslexic students must have a Texas teaching certification. ALTA Certification You will be exempt from providing an official transcript if you can provide proof of current certification as an Academic Language Practitioner issued by the Academic Language Therapy Association ALTA. Earn a bachelors degree from an accredited university.
To apply for a dyslexia therapist license submit a completed application form Apply Online or see Dyslexia Therapist and Dyslexia Practitioner Application PDF along with the associated fee of 150. Completion of comprehensive teacher level training in a Multisensory Structured Language Education MSLE program that must include. Successfully complete an Educator Preparation Program EPP in your subject of choice.
To become a dyslexia teacher in Texas you must follow all the steps towards obtaining a certificate for regular classroom teaching including the completion of an approved educator preparation program EPP. The Dyslexia Advocate Certificate Program is designed teach participants about Special Ed law and how it relates to dyslexia so the participants can provide effective advocacy services to families with children in the K-12 system dealing with dyslexia. During the year the certificate is valid teachers must complete the Texas teacher certification exams.
Candidates for the training must be employed by a Texas public school hold a valid Texas teaching certificate and have written support of their school district. The Dyslexia Certificate Program is designed to teach participants about dyslexia and how to implement effective remediation based on the Orton-Gillingham Approach. To earn the dyslexia certificate teachers must complete 21 semester hours of coursework participate in field work and pass a state exam for the Ohio Assessment of Education.
Educator Preparation Programs Curriculum Information.
Dyslexia Facts Dyslexia Training Institute Blog Dyslexia Dyslexia Help Dyslexics
When The National Reading Panel Published Their Landmark 458 Page Report It Is Doubtful They Meant Written Comprehension Reading Instruction Reading Classroom
A New Law In Texas Will Make It Easier For Schools To Discipline Students Who Harass Teachers Cnn Education Laws Texas Education Texas Teacher
Wist Vs Wade Explanation By Redwood Literacy Wilson Learning Writing Interventions Reading Instruction
Keys For Kids Piano Dyslexia Good Ideas Here Dyslexia Kids Piano Piano Pedagogy
Easy Checklist Of Accommodations Before You Go Through An Iep Meeting To Make Changes To The Accomm Special Education Classroom Accommodation School Psychology
Pin By Janelle Wright On Dyslexia And Dysgraphia Dyslexia Strategies Dyslexia Dysgraphia
Texas District Enters Second Decade Of Defying Dyslexia Wilson Language Training
E Course To Help You Pass The Pedagogy Section Of The Texes Lote Spanish 613 Exam Texas Teacher Pedagogy Teacher Certification
Job Title Mta Dyslexia Teacher
Leadership Bulletin Board Kit By Texas Lone Star Teacher Teachers Pay Teachers Leadership Bulletin Boards Leadership Leadership Coaching
Spelling Success Certified Barton Tutor In Saint Cloud Mn Fun Educational Games Dyslexic Students Dyslexia
Noticeability Student And Professional Development Workflow Curriculum Development Curriculum Student
Dyslexia Monitoring Texas Education Agency
Building Motivation In Students Who Have Dyslexia Or Other Reading Difficulties Reading Difficulties Reading Instruction Reading Horizons
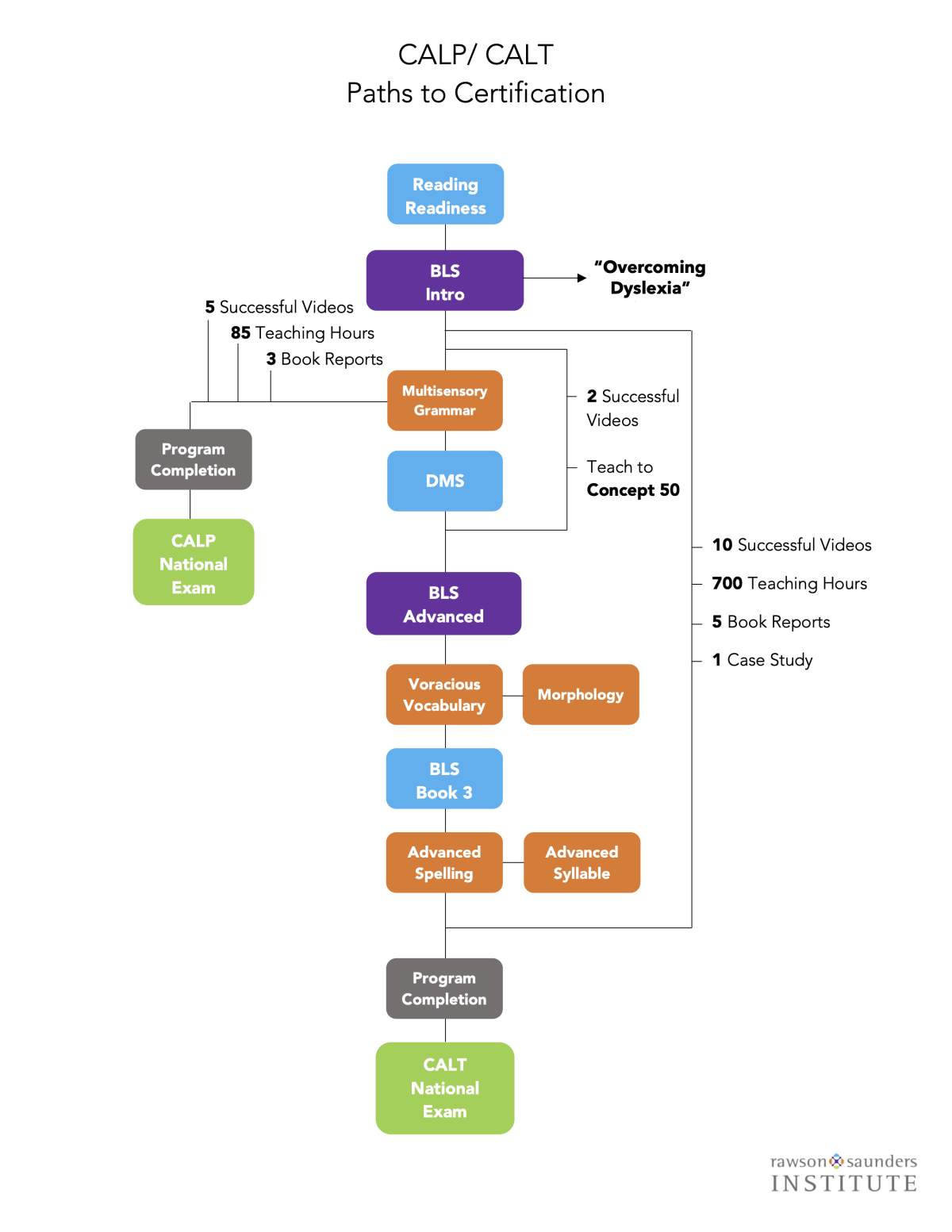
Certification Programs Rawson Saunders School
Decoding Dyslexia Central Texas Home Facebook

